iT邦幫忙

1

【資料治理實戰回憶錄】04. 拒絕「詞彙大亂燉」:五層式業務詞彙架構詳解

  • 分享至 

  • xImage
  •  

在上一篇,我們介紹了元數據的幾個關鍵實體。今天我想深入聊聊 Business Glossary 業務詞彙 的內部結構。
很多企業做治理,死就死在「把業務詞彙做成了一個平鋪直敘的 Excel 清單」。當詞彙量到了 500、1000 個的時候,沒有結構的詞彙表就是一場災難。大家都在定義「客戶」,但業務部的客戶是有下單的,行銷部的客戶是拿著名片的,IT 部的客戶是 Customer 表裡的 ID。
為了收拾這個「名詞大亂燉」,我們參考了成熟的方法論並結合實務,制定了一套 由上而下的五層式結構。這不僅僅是為了分類,更是為了劃分權責,並將抽象的業務概念錨定到具體的資料實體上。
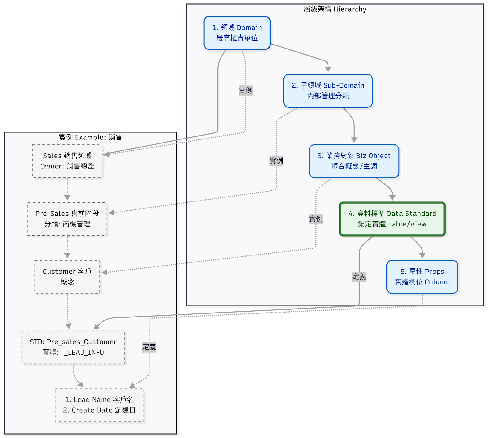
這五層分別是:
領域 (Domain) > 子領域 (Sub-Domain) > 業務對象 (Business Object) > 資料標準 (Data Standard) > 屬性 (Props)。

第一層 & 第二層:領域與子領域 (Domain & Sub-Domain) —— 權責的疆界

這兩層設計的目的非常單純:「找人」。
資料治理最怕的就是「三不管地帶」。我們從領域出發,讓對應的業務單位「認領」資料。
領域 (Domain):對應企業的一級價值鏈。
例如:製造 (Manufacturing)、銷售 (Sales)。
這代表該領域的最高主管(如廠長、銷售總監)要為底下的資料負責。
子領域 (Sub-Domain):領域內部的慣用分類法。
這層很靈活,依據各單位的管理習慣。
例如在 製造領域,他們習慣用 人機料法環 (4M1E) 來管理,那子領域就可以分 人員、機台、物料、工法。
這讓業務單位覺得「這是我的資料」,而不是 IT 強加給他們的分類。

第三層:業務對象 (Business Object) —— 業務與 IT 的邊界

這一層是概念層,用來聚合相關的資料標準。它已經很貼近業務實作與 IT 系統的邊界了。
例如在銷售領域下,客戶 (Customer) 就是一個業務對象。但光定義到這裡是不夠的,因為這就是大家最愛吵架的地方——「什麼是客戶?」
這時候,我們需要第四層來定錨。

第四層:資料標準 (Data Standard) —— 拒絕模糊,錨定「表格」

這是我們方法論中最核心的觀點。
以前我們做詞彙定義,往往隨便定義一個「客戶」,然後要業務單位來解釋。結果業務單位基於不同情境(ERP、CRM、派工系統)各自表述,永遠吵不完。
後來我們發現,最穩定的定義,其實就是** Table or View**本身。
一個表格,就代表了一個明確的、被系統固化的業務定義。因此,我們將 Data Standard (資料標準) 這一層,直接對應到 Data Catalog 中的 Table。
舉個經典的例子:
業務口中都在聊「客戶」,但在我們的架構中,這是兩個不同的 資料標準:
資料標準 A:Sales_Customer (交易客戶)
定義:指已完成首筆交易,並正式登錄於 ERP 系統的主檔資料。
對應實體:ERP DB 中的 T_CUST_MASTER 表。
資料標準 B:Pre_sales_Customer (潛在客戶)
定義:指處於商機階段,尚未交易,僅存在於 CRM 系統的名單。
對應實體:CRM DB 中的 T_LEAD_INFO 表。
透過將「資料標準」與「表格」綁定,我們消滅了模糊空間。當業務說「我要看客戶資料」時,我們能精準反問:「你要看的是 Sales_Customer 還是 Pre_sales_Customer?」

第五層:屬性 (Props) —— 沒有 Props,定義只是空殼

掌握了資料標準後,最後一塊拼圖就是 屬性 (Props),全稱為 Properties。
這一層直接對應到資料庫中的 Column (欄位)。
我們常說:「沒有 Props 的定義是沒有意義的。」
就像給你一個 Excel 檔,檔名寫著「成交客戶 (Data Standard)」,但打開來裡面沒有標頭,只有一堆 123, John, 2023-01-01。你根本不知道 John 是聯絡人還是負責業務?2023-01-01 是生日還是成交日?
Props 就是在描述資料標準內部的細節特徵:
在 Pre_sales_Customer 這個標準下,我們必須定義:
Prop 1:客戶名稱 (對應 Column: lead_name)
Prop 2:創建日期 (對應 Column: create_date)
Prop 3:所在國家 (對應 Column: country_code)
只有定義到了 Props 層級,這份資料治理才具備真正的「使用價值」。
總結:五層架構全景圖
這個架構讓我們的業務詞彙從「抽象概念」一路落地到「物理欄位」:
業務詞彙結構圖
下篇預告
既然我們確立了「資料標準 = Table」以及「Props = Column」這個核心觀念。
那麼,在定義一個資料標準和 Props 時,我們具體應該要寫些什麼?只是寫個中文名稱就夠了嗎?當然不夠。
下一篇,我們將進入實戰操作的細節,詳細講解 資料標準 & Props 內部應該要標註哪些元數據 (Metadata),才能讓這份定義真正好用。


圖片
  熱門推薦
圖片
{{ item.channelVendor }} | {{ item.webinarstarted }} |
{{ formatDate(item.duration) }}
直播中

1 則留言

0
ddtet
iT邦新手 5 級 ‧ 2026-03-05 23:07:33

對於「詞彙大亂鬥」這個形容很有感觸,會議裡確實常因為名詞定義不同而雞同鴨講。

和同事溝通時,我會刻意讓名詞長一點,來強調如「自建帳號」與「第三方帳號」,避免把註冊、驗證等非共通流程混在一起討論而失焦。

不過在實務上其實很難要求大家長期維持一致的用語,常常得在討論一開始先重新校正名詞,讓大家比較容易想到一塊。

想請教作者,如果遇到像「某段時間新增的 Pre_Sales_Customer,其中成功轉化為 Sales_Customer 的比例」這類需求時,會傾向給予不同的「客戶」定義嗎?

會的,而且詞彙間會透過Relationship進行關係建立,例如Sales Customer 是一個資料標準 Pre Salse Customer是另外一個資料標準

我們會再Sales Customer 的業務規則中說明,Pre Sales Customer 是其中的資料來源,並透過 平台的功能將兩個詞會建立關係

另外如果你這邊講的辭彙是 "客戶轉化率"這個詞彙,我們有另外一套用來記錄報表使用資料及的元資料治理方法,未來會提到,其中會包含該報表的Measure & Dimension

ddtet iT邦新手 5 級 ‧ 2026-03-15 10:29:11 檢舉

感謝分享。看到您提到透過 Relationship 建立不同資料標準間的關聯,這對我有些啟發。

我目前的實務環境中,較缺乏討論名詞定義的文化,因此採取另一種較務實的策略:先提取核心(如:客戶)作為 Domain 主題,逐步收集、附加其他資料表內容來擴充成子類型,因應未來的變動。

這種做法雖然在系統定型前能保有彈性,但調整結構時難免互相影響,如果將既有資料,視作 CRM、ERP 的定型結構,應該能聚焦在應用面需要的結果上,更快作出雛型以開始迭代。

期待您後續分享的內容。

我要留言

立即登入留言